千虹医药网用户使用指南  医药招商, 医药代理, 药品招商, 药品代理, 保健品招商, 保健品代理的网络平台—千虹医药招商网

葫芦兄弟 罗红霉素颗粒 橘红颗粒

美再林小儿清热宣肺穴位压力刺激帖

产后康膏 康媛颗粒 五妙水仙膏

双氯芬酸二乙胺乳胶剂

七毒活骨液 仁安老黑膏 三伏贴

赵俊峰痛可贴 滑膜康贴

叶绿油 白花油 健洛通活洛油

风伤止痛膏 风湿关节炎片 痹痛宁胶囊

透气胶贴 筋骨喷剂 巴布贴 医用冷敷贴

参精止渴丸 心舒乐片 附马开痹片

参术儿康糖浆 芪枣颗粒 西帕依麦孜彼子片

源头厂家★底价供货★OEM贴牌代工

医保收费★注册人制度★贴牌代加工

长白山三宝药业 厂家源头 中药饮片

牛初乳胶囊 益生菌冻干粉 咳喘静糖浆

复方金银花颗粒 阿司匹林肠溶片 感冒灵颗粒


  您现在的位置: 千虹医药招商网 > 行业新闻 > 全部

中信建投解读新型冠状病毒肺炎疫情:继续看好医药行业的结构性投资机会

2020/1/30 20:08:47 来源:千虹医药网


事件

新型冠状病毒肺炎发展迅速,患病人数近期快速增多

1月27日,新增确诊病例1771例,新增重症病例515例,新增死亡病例26例,新增治愈出院病例9例;累计确诊病例4515例,现有重症病例976例,累计死亡病例106例,累计治愈出院60例。

解读分析

除西藏外,全国各个省市均报告有确诊患者。最开始仅有武汉有确诊患者;1月20日,国家卫健委报告广东、北京、上海等省市有确诊患者;1月21日,有13个省市报告确诊患者;目前患者仍以湖北市较多,达到2714例,占总确诊人数的60%,其次是广东、浙江、河南、湖南、重庆、安徽等省份,确诊患者均超过100例。香港特别行政区8例,澳门特别行政区7例,台湾地区5例。截至1月26日,10个国家通报确诊病例:泰国7例,新加坡4例,澳大利亚4例,日本3例,韩国3例,美国3例,法国3例,马来西亚3例,越南2例,尼泊尔1例。

患者死亡率目前达到2.3%。湖北省死亡患者52人,占总体的49%,湖北省患者死亡率为1.9%;除湖北省外,广东、上海、江西、北京、广西等省市也报告有死亡患者。

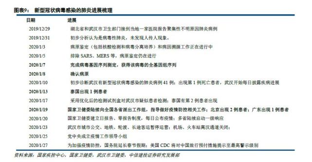
在疫情发展过程中,整体卫生防控进展较快。2019年12月29日开始有患者出现;2020年1月7日完成病毒基因序列测定,获得该病毒的全基因组序列;1月10日出现第一例死亡患者,随后武汉市每日披露疾病进展;1月19日,国内其他省份有确诊患者出现,卫健委向各省派出工作组;1月20日,国家卫健委每日公布疫情,多省陆续启动一级响应;1月23日,武汉封闭离开通道,尽量阻隔疫情扩散,国家医保局将确诊患者费用纳入医保;1月27日,医保局将疑似患者费用纳入医保。

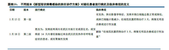
《诊疗方案》对流行病史和临床表现不断放宽。随着患者不断增多,我们对新型冠状病毒感染的肺炎认识也在发生变化,对应诊疗指南中流向病史,最开始为“发病前两周内有武汉市旅行史或武汉市相关市场,特别是农贸市场直接或间接接触史”,增加“发病前14天内曾经接触过来自武汉的发热伴有呼吸道症状的患者,或有聚集性发病”,第四版又增加“与确诊病例、阳性检测者有流行病学关联”,符合其中任意一条即可;临床表现中也在不断放宽,第二版删除“经规范抗菌药物治疗3天,病情无明显改善或进行性加重”;其中第四版特意指出“疑似病例定义有流行病学史中的任何一条,符合临床表现中任意2条;无明确流行病学史的,符合临床表现中的3条”。

确诊条件不断完善,检测程序逐步下放。确诊条件最初需要对样本进行全基因组测序,第二版可以进行“痰液、咽拭子、下呼吸道分泌物等实时荧光 RT-PCR 检测新型冠状病毒核酸”,第四版增加“血液标本实时荧光 RT-PCR 检测新型冠状病毒核酸”;检测程序上最初需要由经国家卫生疫情应对处置领导小组下设的诊断组评估确认,后续这一条删去,目前形成不同程度疫情由不同级别机构确认的形式:①各地区首例确诊病例或聚集性病例,由地(市)级疾控机构进行复核确认;②对于聚集性病例的标本,应将原始标本逐级上送省级、国家级疾控机构进一步鉴定;③如果出现大规模社区持续传播时,经地(市)级疾控机构评估认可后,由指定的医疗机构实验室进行确认。

目前对疾病的关键认识:

①发热是主要症状之一,但患者可能表现为中低热、甚至无明显发热;

②目前患者不在局限在老年患者,患病人群的年龄中位数为48岁,但有基础性疾病、老龄患者容易发生重症和死亡;

③病毒是来自哪种野生动物还不明确;

④传播途径以呼吸道飞沫传播和密切接触传播为主,传染性较强;

⑤目前没有可靠证据表明在潜伏期内有传染性。

投资建议:春节期间,人口流动叠加流感疫情加大防控工作难度。目前新型病毒肺炎确诊病例大幅上升,除西藏外,全国各省均有确诊病例。

短期看,与疫情相关的投资主线顺序为:诊断、治疗性器械及药品、药店以及互联网医疗等。

相关的上市公司包括:

1、诊断:①直接与新型冠状病毒相关的检测试剂:至1月28日,已有华大基因、达安基因、湖南圣湘、上海之江、上海捷诺等5家针对新型冠状病毒的检测产品获得NMPA特殊审批通过,除华大基因同时采用二代测序及RT-PCR方法外,其余采用RT-PCR方法;此外尚有万孚生物、透景生命、凯普生物、硕世生物、热景生物在内等20多家公司完成诊断试剂研发,正在报证过程中。②按照发热门诊流程,我们认为可能会增加诊断频次的产品和公司包括:迈瑞医疗(血常规+CRP)、安图生物(代理的流感九项中包含甲乙流+合胞病毒检测)、万孚生物(感染程度炎症因子)。

2、治疗性器械及药品:迈瑞医疗(监护仪、呼吸机、麻醉机、心电图机),东阳光药(奥司他韦),血制品(天坛生物、华兰生物、博雅生物)等。

3、药店:益丰药房、老百姓、大参林、一心堂等。

4、互联网医疗:①直接提供互联网医疗服务或咨询的企业:平安好医生、阿里健康;②为医院搭建互联网医疗平台的企业:创业慧康、卫宁健康。

长期看,我们维持年度策略的观点:继续看好医药行业的结构性投资机会2.0版。行业格局变化势不可挡,与2019年相比,2020年医药投资不变的是继续深化产业思维,破旧立新,精选优势赛道。我们看好创新药、CXO、仿制药产业链上游、疫苗、医疗器械、医疗信息化、连锁医疗及药房等赛道。1月份继续看好以恒瑞医药、药明康德、泰格医药、爱尔眼科、益丰药房、迈瑞医疗、艾德生物、金域医学、安图生物为代表的龙头公司。

风险提示:疫情进展超出预期;集采、医保控费政策比预期严格;细分行业竞争激烈程度高于预期;新药研发进展不及预期;企业业绩不及预期。





扫一扫!关注千虹医药网微信公众平台,您的招商代理信息一手可得,更有精彩资讯等着您!

关闭此页】 【下一篇:新型冠状病毒的医疗现状你了解多少呢?


【千虹医药招商网】 为医药界提供医药招商、医药代理、药品招商、医药原料采购供应的网络平台

   最新行业资讯
*招商热线:010-56228779 24小时服务热线:13381365278  本网站不出售任何药品 客服微信: 18701066067  E-mail:qhmed@126.com
友情提示:本网站只起到信息平台作用,不对交易行为负担任何责任,请自行核实,谨慎行事。 任何单位及个人不得发布麻醉药品、精神药品、医疗用毒性药品、放射性药品、戒毒药品和医 疗机构制剂的产品信息。
公告
所有合作客户请于广告签订三日内快递本公司相关证件以及相关广告产品批文 中华人民共和国互联网药品医疗器械网络信息服务备案号:(京)网药械信息备字(2021)第00183号
京ICP备09082250号
版权所有 千虹医药招商网 www.qhmed.com 盗袭必究